当前位置:首页 > 无线充电发射模块 > 20W无线充电发射模块 > MPP25W无线充电qi2.2发射模块IP6802B
【摘要】MPP25W无线充电IP6802B发射模块
MPP25W无线充电IP6802B发射模块简述:
IP6802B是一款无线充电发射端控制SOC芯片,内部集成32位MCU、ADC、Timer、I2C、H桥驱动、ASK解调&解码以及丰富的IO资源,可以定制各类Qi协议无线充电方案并通过认证测试。
IP6802B集成多种充电头快充协议,可自动申请高压,支持无线充快充协议。
IP6802B集成丰富IO资源,支持指示灯效果定制,用户也可以通过PC端上位机自定义指示灯。
IP6802B支持Qi BPP,EPP,MPP认证,可以根据不同方案定制固件通过认证。

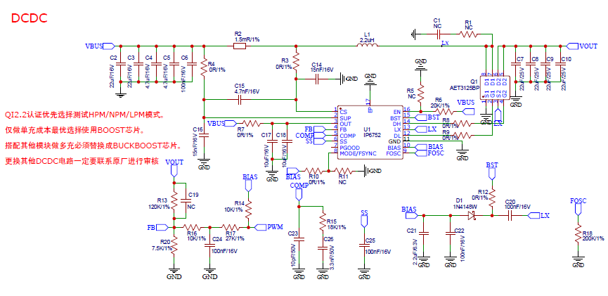
QI2.2认证优先选择测试HPM/NPM/LPM模式。
仅做单充成本最优选择使用BOOST芯片;即(单线圈)升压模式,选择MPP25

MPP25W无线充电IP6802B发射模块DCDC升压芯片选型(二选一):
(1)JW9582;20V/15A
输入电压范围:2.6V 至 20V
输出电压范围:最高可到 20V
(2)IP6752;12V/3A,16V/3A
输入电压范围: 4.5V 至 36V
输出电压范围:最高可到 60V

产品推荐Product recommendation
二维码扫一扫
诺芯盛备案号:粤ICP备2022029173号-3 热销型号:20w无线充电模块 车载无线充电模块 鼠标无线充电模块 充电宝无线充二合一模块
